中国正义反腐网-《反腐廉政月刊》杂志社北京讯:(公民记者程敏报道)北京望京地区以美团、阿里巴巴、字节跳动等互联网大厂员工为主,部分员工近来因二房东卷款跑路问题陷入被房东驱离的困境。律师表示,租客也是受害者,租房平台应承担责任。

▲北京自如生活企业管理有限公司(图片来源:网络)
10月27日,据《每日经济新闻》等多家媒体报道,望京地区是北京互联网公司聚集地之一,汇聚阿里、美团、360、58同城、雪球等一众互联网企业,很多员工住在这里,他们除了通过中介平台租房,也通过内网或同事介绍房东。张某借此获得了许多租客的信任。
“二房东”张伟以不同身份或公司的名义批量从中介平台租房,而后冒充房东低价转租,要求年付租金后失联,疑似卷款跑路,很多互联网大厂员工被骗。多家房产租赁中介平台和民宿租赁平台,如链家、自如、我爱我家牵涉其中。
这些租客表示,在租房之前都查看了张伟的房产证,当发现张伟不是房主时,张伟自称房子是自己亲戚的,自己替他们管理,有人事后得知房产证是张伟伪造的。因为大家一般是通过公司内部网或者同事的推送知道张伟的。因张伟所要的租金比市场价便宜近20%,很多人还是和他签了租约。

▲“二房东”张伟提供的房产证伪造(受访者供图)
最近因为张伟拖欠房东租金,房东找上门来要求租客腾房,租客才知道被骗,但是张伟已经联系不上,疑似卷款跑路。
据《每日经济新闻》报道,10月12日、10月13日,从张伟处租房的的王涵(化名)连续两天在门口看到租房平台“自如”的告知函,要求其在10月20日前搬走。她立刻联系张伟要求退房。但直到20日,王涵仍没有收到退款,再度联系张伟,对方已经失联。21日上午,同样向张伟租房的同事告诉王涵,自己被中介找上门。

▲10月12日,北京自如生活企业管理有限公司向租客发“告知函”(受访者供图)
王涵意识到张伟可能已经跑路,于是赶回家打算取证据报警,却发现自家房门已经无法打开。警察赶到后进入家中,王涵发现自己所有的行李已经被打包,并贴上了“北京自如生活企业管理有限公司封存”的字样。

▲租客行李被“北京自如生活企业管理有限公司”贴封条(受访者供图)
对于有受骗者行李被强行上门打包,北京市京师律师事务所宋竟一律师认为,住建部《住房租赁条例(征求意见稿)》中提到住房租赁合同期满或者解除,出租人不得采取暴力、威胁或者其它非法方式迫使承租人腾退。承租人拒不腾退的,出租人可以依法要求承租人腾退租赁住房,也就是到法院起诉要求腾房。
宋竟一认为,在本次租房风波中,实际使用人其实是弱势被骗一方,中介平台即使要解除合同要求腾房,也应该到法院诉讼走合法渠道。没有经过住户允许强行进入、换锁芯,类似暴力清退涉嫌违法。

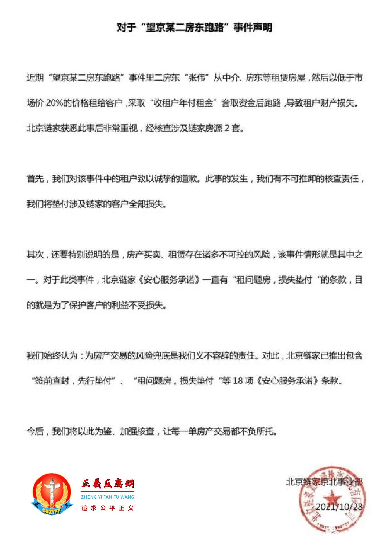
▲10月28日,北京链家京北事业部发布《对于望京某二房东跑路事件声明》(图片来源:网络)
据《红星新闻》引述京师律师事务所房产事业部主任律师王冠舜的话表示,在此类事件中,中介、二房东、租户都需要承担一定责任。如果二房东“跑路”,则中介需要承担大部分责任。
“如果二房东隐瞒了真实身份,以房东的名义出租房屋,这属于诈骗,需要其本人进行赔付。但中介没有尽到审查义务,在诈骗案中是附带民事责任人,也需要承担相应的责任。另外,租户本身也有过失,租房的时候需要租户审核房产证等相关文件,租户没有尽到谨慎的审查义务。”王冠舜说,“具体的赔付比例由法院裁定。”
目前已知被骗的有近两百人,有受害者表示:“我们统计了一下,之前统计到150人左右的时候,(受骗金额)大概都有六百多万,现在接近200人的话估计有近千万了。”。



分享



